随着美妆市场规模增长,行业赛道的竞争日益激烈,“经营效率”成为“能否占据市场”的关键。对此,美妆品牌的竞争从公域扩张时代进入深耕私域价值的竞争。在此大背景下,「私域运营」成为了美妆品牌的必备运营战略,也是美妆品牌现在和未来发展中提升营销绩效的“必选项”。
针对美妆私域的刚需,蝉妈妈汇总了完美日记、丝芙兰、薇诺娜、言安堂等50+美妆案例进行专业的分析,同时深入研究私域领域的最新玩法,并与多位私域资深操盘手共同探讨,凝练而成这份《2022美妆私域运营指南》。
2万字的精华浓缩
从引流转化、聊到私域玩法
这本指南,“浓缩精华”后仍有近2万字,从引流到转化、私域玩法全面具体。
《2022美妆私域运营指南》内容包括:美妆行业私域运营趋势及特点、美妆行业私域搭建、引流、运营转化以及经营管理等。从引流到转化,私域玩法全面具体;从小众到大牌,案例拆解深入浅出;另外还有常见问题分析,教你避开运营大坑。
▲蝉妈妈美妆私域运营报告
手把手教你从0-1搭建私域
这本指南,要让读者从“0-1”完成蜕变,首先就从私域搭建开始说起:
1、搭建私域团队,要怎么做?
“私域运营团队的搭建,目前市面上主要有两种方式:一种是自建团队自主运营,另一种是寻找合适第三方公司代运营。”
▲蝉妈妈美妆私域运营报告
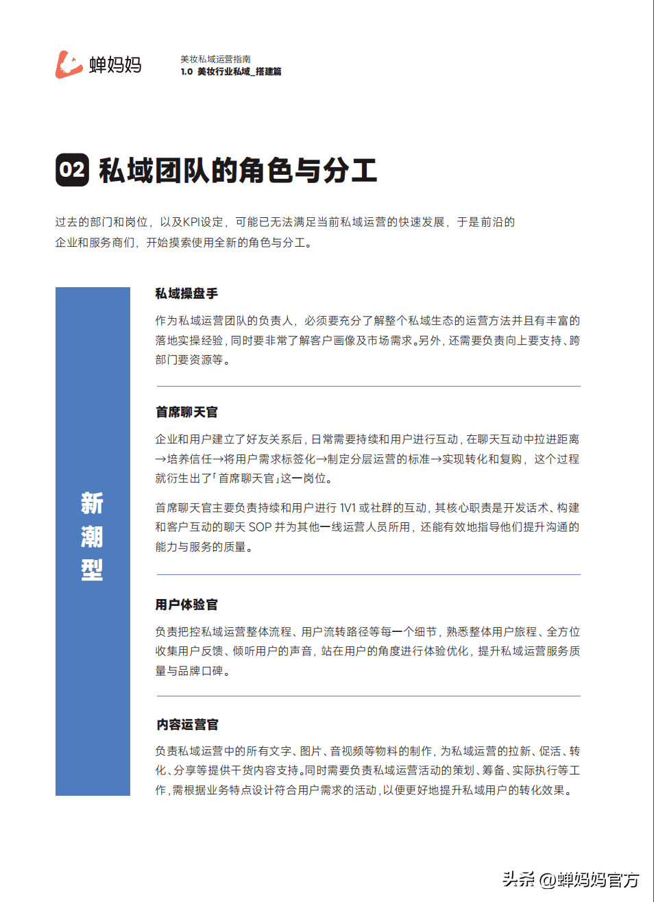
2、私域团队的角色与分工,要怎么做?
“过去的部门和岗位,以及KPI设定,可能已无法满足当前私域运营的快速发展,于是前沿的企业和服务商们,开始摸索使用全新的角色与分工。”
▲蝉妈妈美妆私域运营报告
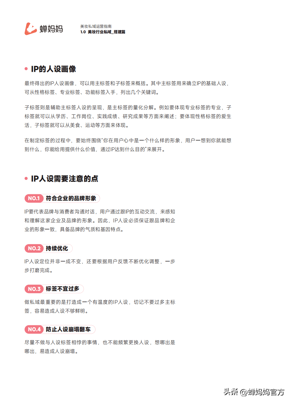
3、要不要打造私域IP?要怎么做?
“私域运营的最终目的是带来高转化,而高转化背后的用户心理需要经过一系列过程:认识 → 链接 → 信任 → 购买,在这过程中,第一步就是打造IP。”
▲蝉妈妈美妆私域运营报告
不断进阶
掌握美妆私域高阶玩法
助农之路任重道远
这本指南,阅读体验就像玩一场游戏,需要玩(读)家(者)不断升级进阶:
引流→运营转化→经营管理,直至将「美妆私域运营」彻底拿捏:
1.关于引流,要去哪里引?要怎么承接这些流量?要如何设置引流路径?
“不同品牌根据自身私域运营场景及目标的不同,有不同的引流路径,比如:公众号主导型、公众号+个人号主导型、公众号+个人号+微信群的主导型等。”
▲蝉妈妈美妆私域运营报告
2.关于运营转化,你是否知道用户要怎么运营?内容要怎么运营?活动和社群又分别要怎么运营?
“用户分层是私域流量精细化运营的基础,完善的用户标签体系是精细化运营最底层的要求。”
▲蝉妈妈美妆私域运营报告
“纯干货的内容会噎着人,而且人本质上其实不爱学习;纯湿货(故事性的内容)却没营养,大家听过之后并没有获得感。因此,内容要有故事也有干货,有情绪也有逻辑。”
▲蝉妈妈美妆私域运营报告
“社群是用户培育、活跃、留存的重要触点,也是拼团、抽奖等裂变活动的最佳发挥场景。”
▲蝉妈妈美妆私域运营报告
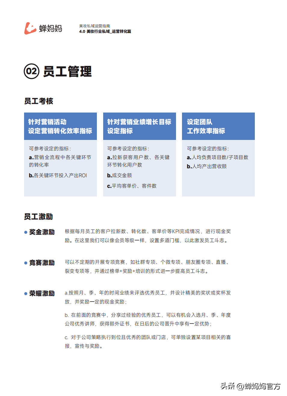
3、关于经营管理,对外需要客户管理,对内则需要员工管理,二者缺一不可。
“需要关注客户产生的购买时间、客单价、复购率、转介绍率、流失率等大盘数据。”
“要关注客户浏览行为,比如客户浏览了什么页面、点击次数、停留时长等,来分析客户的偏好。”
▲蝉妈妈美妆私域运营报告
“企业可以创建内容中台,生产统一的案例、方案、话术、SOP、图片素材库等内容赋能员工,既提升员工服务客户的响应效率,同时又保证了品牌的统一调性。 ”
▲蝉妈妈美妆私域运营报告
这本指南,不仅有大量精准面向私域人的运营理论,还搭配相关案例拆解。运营理论+实操经营的完美搭配,“营养”均衡!
你将会知道:
完美日记是如何打造IP人设“小完子”的?
丝芙兰的私域引流是如何做到线上线下全渠道打通的?
靠自媒体起家的言安堂又是如何做内容运营的?
薇诺娜是如何通过活动运营一步步解锁墙头粉的内心纠结的?
▲蝉妈妈美妆私域运营报告
最后,目前只展示了这本指南的极少部分,里面的干货还有很多很多。























































